跳至内容

中学生物掌上资源社区

一位退休教师的生物资源库
  • 下一页 生物学好课的奥秘
  • 上一页 脂肪的检测实验中,50%酒精洗去浮色是化学反应吗?
离2026年全国高考还有
掌上社区提示您:
  离2026年全国高考还有 天
2026 年 5 月
一 二 三 四 五 六 日
 123
45678910
11121314151617
18192021222324
25262728293031
« 4 月    

近期文章

  • 作弊基因:这就是为啥有人总生男孩?
  • 科学证实!生命竟存在轮回,不是迷信?
  • 以高考试题为背景的秋水仙素作用机制解析
  • AI赋能中学生物学教学的应用场景、问题与提升路径
  • 孟德尔七对豌豆性状的分子遗传机制研究进展
  • 生成式人工智能支持下中学生物学教师教育科研选题的转化路径
  • AI时代,我们教什么?——布鲁姆教育目标分类学的答案

近期评论

  • 杀猪的 发表在《科学本质:一个很难但学术圈很流行的教学概念》

旧版入口

  进入旧版网站

网站APP

网站APP(Android版)扫码安装网站APP(Android版)

访问统计

  • 互动社区
  • 当前页父级佳文推送
  • 掌上资源
  • 视频推介
  • 名校试卷
  • 教育杂谈
  • 网盘资源

佳文推送 · 2026年3月15日

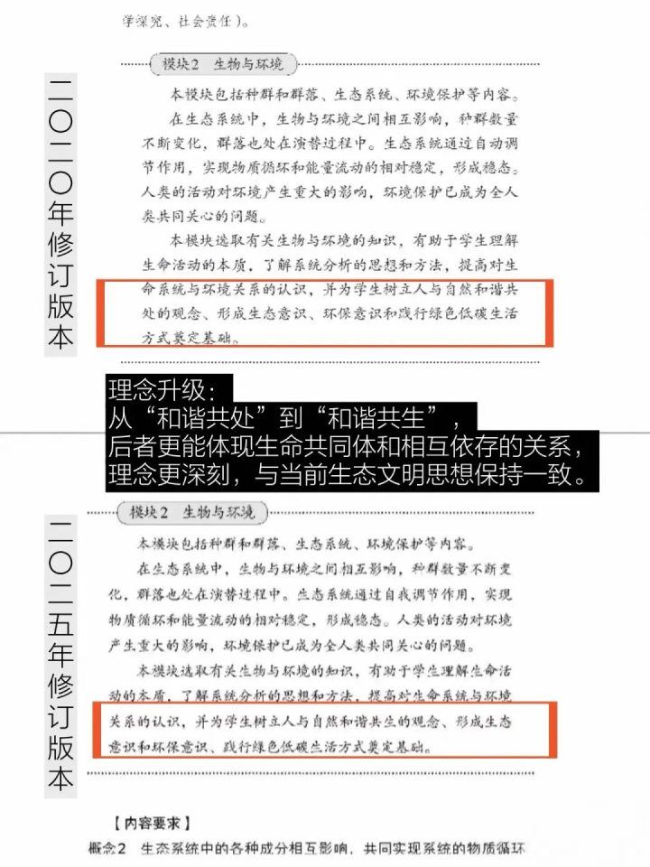
生物学课程标准2025修订更详细细节对比

 

来源公众号:中学生物教学考

来源网址:生物学课程标准2025修订更详细细节对比

您可能还喜欢...

  • 高三二轮复习注意事项以及存在的问题和应对策略

  • 米勒实验远比你想象的丰富得多……

  • 普通高中教科书·生物学必修2 遗传与进化(苏教版)

    普通高中教科书·生物学必修2 遗传与进化(苏教版)

中学生物掌上资源社区

本站为公益网站,共享交流平台。资源多来源于网络,如有侵权,请文后留言联系删除。